












SANLUX台灣三洋4-6坪一級能效速捷淨變頻冷暖分離式冷氣 SAC-V36HJ3+SAE-V36HJ3~含基本安裝+舊機回收
商品特色:
◆面板溫度顯示
◆冷暖四季型
◆DC直流變頻
◆室溫投影式面板
◆銀銅鈦抑菌清淨濾網
◆靜音、省電、安眠
◆定時開.關機
◆12小時定時開.關機
◆單獨除溼
◆萬能風向
◆液晶無線遙控
◆銀銅鈦濾網
◆自動風速控制
◆防鏽處理
◆電子無線遙控器
◆強力運轉
◆負離子清淨功能
◆內外凍結洗淨
◆R32 環保冷媒
◆促銷價-恕無參與原廠贈品活動
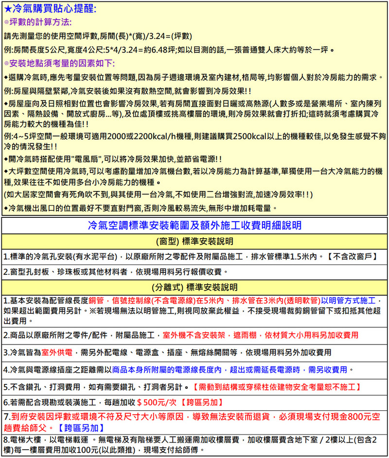
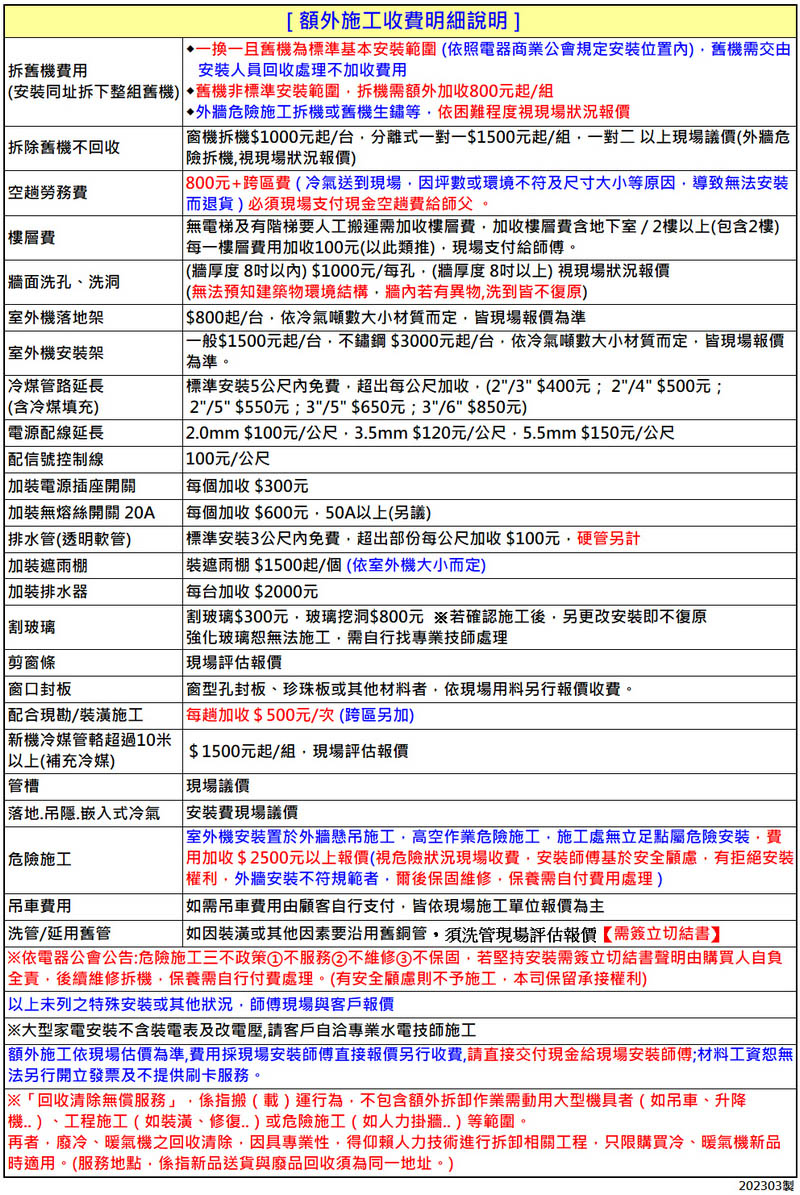
★安裝配送流程 :
◎接單---確認客訂單配送資訊(務必保持手機暢通)---發單原廠---冷氣配達至安裝師傅---安裝師傅與客約安裝時間---安裝人員前往安裝






