



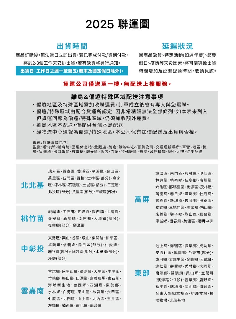
※如收件地址為偏遠地區需加價範圍或加價金額有異動,出貨前平台會先電聯通知消費者欲收取的金額;若收件地址經物流認定為不配送區域,平台亦會通知您取消訂單,或是更改收件地址至物流可配送區。
※實際不配送區域/需加價區域/加價金額依物流公司當下判定為主,若有異動會於出貨前通知您,敬請見諒。







※如收件地址為偏遠地區需加價範圍或加價金額有異動,出貨前平台會先電聯通知消費者欲收取的金額;若收件地址經物流認定為不配送區域,平台亦會通知您取消訂單,或是更改收件地址至物流可配送區。
※實際不配送區域/需加價區域/加價金額依物流公司當下判定為主,若有異動會於出貨前通知您,敬請見諒。
【商品名稱:包寧安替換式成人紙尿片】
替換式尿片系列
(安養包) 乾爽型 替換式尿片360片(30片X12包)
長效夜用型 替換式尿片360片(30片X12包)
日用乾爽型 替換式尿片360片(30片X12包)
規格:22X50CM/片
材質:表層-不織布 吸收層-吸水紙、棉狀紙漿、高分子吸收體 防水外層-防漏膜
總效期:3年
◆安養包為原經濟型的升級版,吸收力增加100cc左右。主要出貨給安養院等醫療機構的無印刷純白包裝。
(贈品)
包寧安 純水潔淨加蓋柔濕巾 80抽
規格:160mm X 200mm
材質:純水、水刺無紡布
包裝數量:80抽/包
總效期:3年
【注意事項】
※商品圖檔顏色因電腦螢幕設定差異會略有不同,以實際商品顏色為準。
※提醒您:鑑賞期不等於試用期! 因衛生考量密封之個人衛生用品,如拆封檢查試穿(用)後再次出售,有影響衛生之處。故除商品本身有瑕疵外,縱使拆封後可恢復原狀,均不提供退換貨服務,請務必確認有購買商品需求再行拆封,以免影響權益。